|
Clearmatics Libff
0.1
C++ library for Finite Fields and Elliptic Curves
|
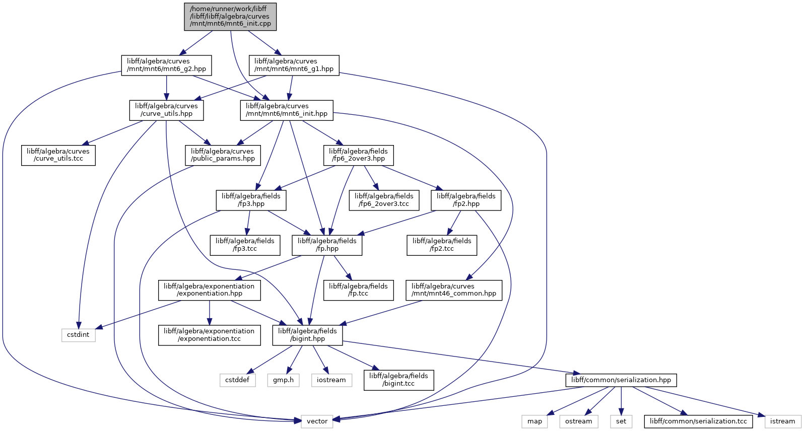
#include <libff/algebra/curves/mnt/mnt6/mnt6_g1.hpp>#include <libff/algebra/curves/mnt/mnt6/mnt6_g2.hpp>#include <libff/algebra/curves/mnt/mnt6/mnt6_init.hpp>
Go to the source code of this file.
Namespaces | |
| libff | |
Functions | |
| void | libff::init_mnt6_params () |
Variables | |
| mnt6_Fq3 | libff::mnt6_twist |
| mnt6_Fq3 | libff::mnt6_twist_coeff_a |
| mnt6_Fq3 | libff::mnt6_twist_coeff_b |
| mnt6_Fq | libff::mnt6_twist_mul_by_a_c0 |
| mnt6_Fq | libff::mnt6_twist_mul_by_a_c1 |
| mnt6_Fq | libff::mnt6_twist_mul_by_a_c2 |
| mnt6_Fq | libff::mnt6_twist_mul_by_b_c0 |
| mnt6_Fq | libff::mnt6_twist_mul_by_b_c1 |
| mnt6_Fq | libff::mnt6_twist_mul_by_b_c2 |
| mnt6_Fq | libff::mnt6_twist_mul_by_q_X |
| mnt6_Fq | libff::mnt6_twist_mul_by_q_Y |
| bigint< mnt6_q_limbs > | libff::mnt6_ate_loop_count |
| bool | libff::mnt6_ate_is_loop_count_neg |
| bigint< 6 *mnt6_q_limbs > | libff::mnt6_final_exponent |
| bigint< mnt6_q_limbs > | libff::mnt6_final_exponent_last_chunk_abs_of_w0 |
| bool | libff::mnt6_final_exponent_last_chunk_is_w0_neg |
| bigint< mnt6_q_limbs > | libff::mnt6_final_exponent_last_chunk_w1 |
Implementation of interfaces for initializing MNT6.
See mnt6_init.hpp .
Definition in file mnt6_init.cpp.
1.8.17